学校官方主页
学院概况
学院简介
现任领导
历史沿革
机构设置
党政架构
教学系部
群团组织
科研平台
师资队伍
师资信息
硕士生导师
教育教学
本科生
硕士生
教学成果
学科建设
重点学科
科研团队
学位点
科学研究
科研信息
学术交流
社会服务
招生就业
本科生招生
研究生招生
就业创业
党建领航
理论园地
工作动态
组织发展
学工在线
多彩学工
活力共青团
先进典型
办事流程
下载专区
办事流程
学院概况
机构设置
党政架构
教学系部
群团组织
科研平台
师资队伍
师资信息
硕士生导师
教育教学
本科生
硕士生
教学成果
学科建设
重点学科
科研团队
学位点
科学研究
科研信息
学术交流
社会服务
招生就业
本科生招生
研究生招生
就业创业
党建领航
理论园地
工作动态
组织发展
学工在线
多彩学工
活力共青团
先进典型
办事流程
下载专区
办事流程
学校官方主页
学院概况
学院简介
现任领导
历史沿革
机构设置
党政架构
教学系部
群团组织
科研平台
师资队伍
师资信息
硕士生导师
教育教学
本科生
硕士生
教学成果
学科建设
重点学科
科研团队
学位点
科学研究
科研信息
学术交流
社会服务
招生就业
本科生招生
研究生招生
就业创业
党建领航
理论园地
工作动态
组织发展
学工在线
多彩学工
活力共青团
先进典型
办事流程
下载专区
办事流程
招生就业
本科生招生
研究生招生
就业创业
招生就业
本科生招生
研究生招生
就业创业
就业创业
当前位置:
首页
->
招生就业
->
就业创业
->
正文
开封教投教育集团招聘
发布日期:2025-05-07
浏览次数:[]次
招聘公告如下:
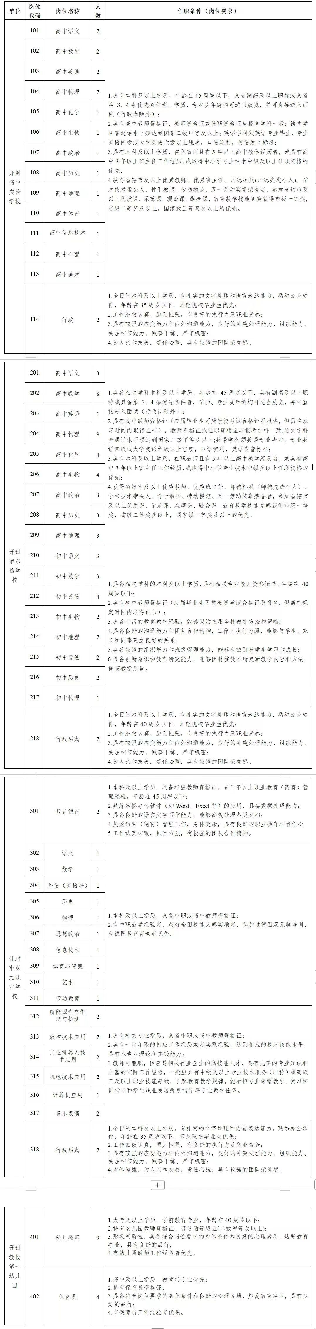
一、招聘岗位及条件
本次面向社会公开招聘共116人:开封高中实验学校19人、开封市东信学校59人、开封双元职业学校25人、开封教投第一幼儿园13人。
(一)基本条件
1. 具有中华人民共和国国籍,遵守宪法和法律;
2. 热爱教育事业,身心健康,五官端正,具备适应岗位要求的身体条件;
3. 遵纪守法,具有良好的政治思想素质与职业道德,品行端正,积极进取,团队意识强,服从学校工作安排;
4.具备相应岗位所需的专业和技能条件,教学基本功过硬,综合素质高。
岗位条件详见《2025年开封教投教育集团招聘需求表》(附件1)
(二)有下列情形之一的不得报名应聘
1. 曾受过刑事处罚以及刑事处罚期限未满或者涉嫌违法犯罪正在接受调查的人员;
2. 被开除公职的人员以及尚未解除党纪、政纪处分或正在接受纪律审查的人员;
3. 曾在5年内各类单位公开招聘考试中被认定有舞弊等严重违反招聘纪律行为的人员;
4. 有违反师德处罚记录的人员;
5. 其他法律法规规定不得聘用的情形。
二、报名本次招聘采取网上报名的方式进行,每人限报1所学校的1个岗位。
(一)报名时间2025年4月21日至5月10日。
(二)报名方式及要求
1. 报名方式:应聘人员需将报名登记表及相关证件的原件扫描件放在一个压缩文件内发送至各学校指定邮箱。文档及邮件主题均命名为“岗位代码+学科/岗位名称+姓名”(例如:101+高中语文+张三)。提交材料不齐或不按要求报名者,视为报名不成功。各学校报名邮箱如下:(1)开封高中实验学校:
kfgzsyxx520@163.com
(2)开封市东信学校:
kfsdxxx2024@163.com
(3)开封双元职业学校:kfsyzyxx@163.com(4)开封教投第一幼儿园:kfjtdyyey2022@163.com
2. 报名所需材料(均提供彩色扫描件)
(1)《2025年开封教投教育集团公开招聘报名登记表》(详见附件2)(PDF格式)(附件在左下角“阅读原文”内)
(2)本人免冠1寸彩色照片(jpg或png格式)
(3)本人有效身份证(PDF格式)
(4)教师资格证、普通话证(PDF格式)
(5)毕业证、学位证及学信网认证证书(PDF格式)
(6)符合选聘条件的获奖荣誉证书等(PDF格式)
(7)其他材料(PDF格式)3.要求:报名时提供的有关材料必须真实有效,本次招聘工作对应聘人员的资格审查贯穿于考试聘用的全过程,无论何时发现应聘人员提供虚假材料、与招聘岗位所要求的资格条件不符的,即取消考试及聘用资格。
三、考试考试采取笔试和面试相结合的方式进行(开封教投第一幼儿园仅面试)。
(一)笔试(幼儿园除外)
1. 笔试采取统一命题、统一组织、统一评分的方式进行。笔试时间、地点另行通知。
2. 笔试成绩总分100分。
3. 根据各岗位拟招聘人数与参加面试人数1:3的比例,按照笔试成绩从高分到低分的顺序确定进入面试人选,比例内末位笔试成绩并列的同时进入面试。
(二)面试
1. 面试成绩总分100分。面试时间、地点另行通知。
2. 报考高中教师、初中教师及职业学校教师岗位的采取模拟课堂的方式进行。
3. 报考幼儿教师岗位的采取模拟课堂和才艺展示的方式进行。
4. 报考保育员岗位及其他岗位的采取半结构化面试的方式进行。
5. 参加面试人数与招聘岗位计划的比例一般不低于3:1,达不到比例的,考生面试成绩须达到70分以上(含70分),方可进入下一环节。
(三)考试总成绩
考试总成绩=笔试成绩×40%+面试成绩×60%
开封教投第一幼儿园面试人员及直接进入面试人员以面试成绩从高分到低分的顺序排列。笔试成绩、面试成绩和考试总成绩均精确到小数点后两位。考试总成绩出现并列的,以面试成绩从高分到低分的顺序排序。
四、体检和考察
面试结束后,依据考试总成绩从高分到低分的顺序,按1:1的比例确定体检人选。体检标准参照《河南省教师资格申请人员体格检查标准》(2017年修订)执行。放弃体检或因体检不合格出现招聘岗位缺额的,可在同岗位应聘人员中,按考试总成绩从高分到低分依次等额递补。
上一条:
平顶山市宝丰县红星高级中学招聘
下一条:
郑州市第一二六中学教师招聘