学校官方主页
学院概况
学院简介
现任领导
历史沿革
机构设置
党政架构
教学系部
群团组织
科研平台
师资队伍
师资信息
硕士生导师
教育教学
本科生
硕士生
教学成果
学科建设
重点学科
科研团队
学位点
科学研究
科研信息
学术交流
社会服务
招生就业
本科生招生
研究生招生
就业创业
党建领航
理论园地
工作动态
组织发展
学工在线
多彩学工
活力共青团
先进典型
办事流程
下载专区
办事流程
学院概况
机构设置
党政架构
教学系部
群团组织
科研平台
师资队伍
师资信息
硕士生导师
教育教学
本科生
硕士生
教学成果
学科建设
重点学科
科研团队
学位点
科学研究
科研信息
学术交流
社会服务
招生就业
本科生招生
研究生招生
就业创业
党建领航
理论园地
工作动态
组织发展
学工在线
多彩学工
活力共青团
先进典型
办事流程
下载专区
办事流程
学校官方主页
学院概况
学院简介
现任领导
历史沿革
机构设置
党政架构
教学系部
群团组织
科研平台
师资队伍
师资信息
硕士生导师
教育教学
本科生
硕士生
教学成果
学科建设
重点学科
科研团队
学位点
科学研究
科研信息
学术交流
社会服务
招生就业
本科生招生
研究生招生
就业创业
党建领航
理论园地
工作动态
组织发展
学工在线
多彩学工
活力共青团
先进典型
办事流程
下载专区
办事流程
办事流程
下载专区
办事流程
办事流程
下载专区
办事流程
办事流程
当前位置:
首页
->
办事流程
->
办事流程
->
正文
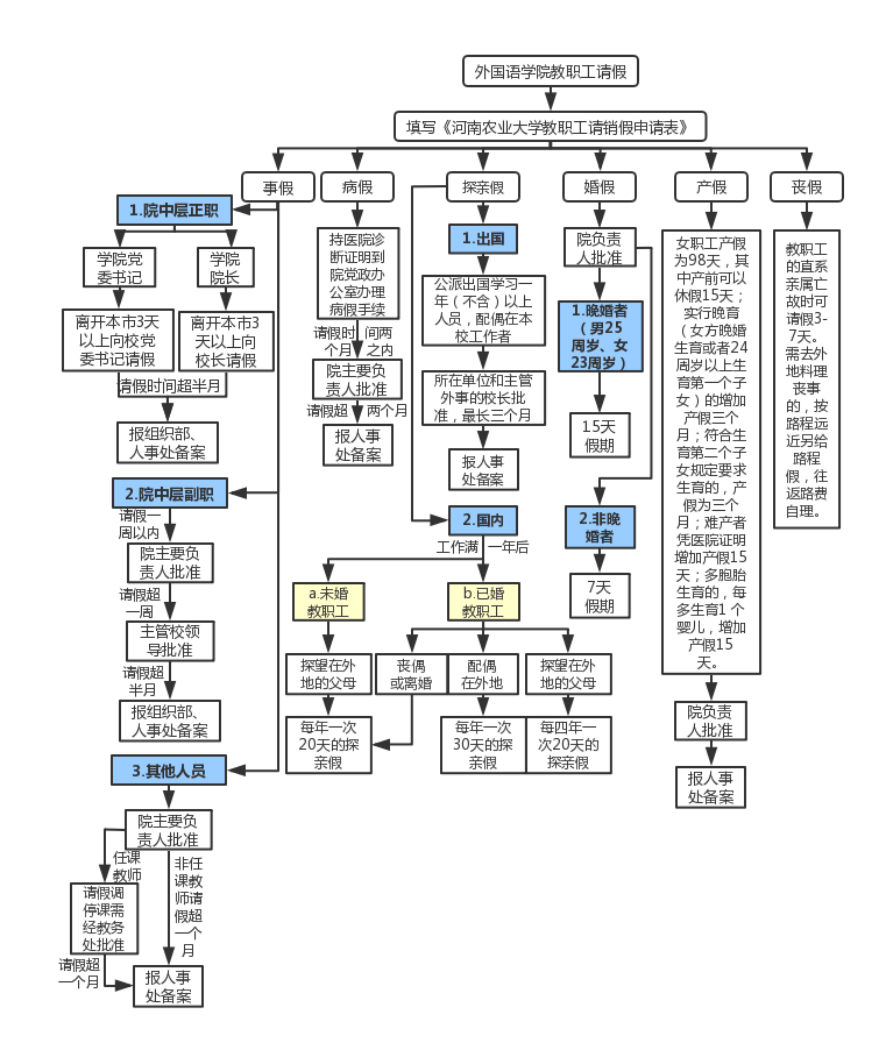
河南农业大学外国语学院 教职工请假流程图
发布日期:2021-08-05
浏览次数:[]次
注:1.所有教职工请假,严格按照《河南农业大学教职工考勤和请假暂行规定(校政人[2015]31号)》。
2.如需离郑,需同时办理疫情期间离郑请假手续,具体流程见《教职工疫情期间离郑请假流程图》。
3.探亲假原则上安排在寒暑假期间。
4.院党政办公室收到相关报备信息后,时限为当天完成登记备案。
负责人:郝晓峰 办公地点:繁塔楼A317 办公电话:56990062
上一条:
河南农业大学外国语学院 印章管理使用流程图
下一条:
河南农业大学外国语学院 财务报销(学院经费)流程图